江苏众享信息网 zxinfo.net 欢迎您! 客服热线:
0523-86157858、18061989499
微信号:
jszxinfo
登录
注册
网站首页
房地产咨询
房产资讯
地产文库
网站建设
建站方案
电脑运维
服务指南
关于我们
首页
地产文库
智慧物业
内容
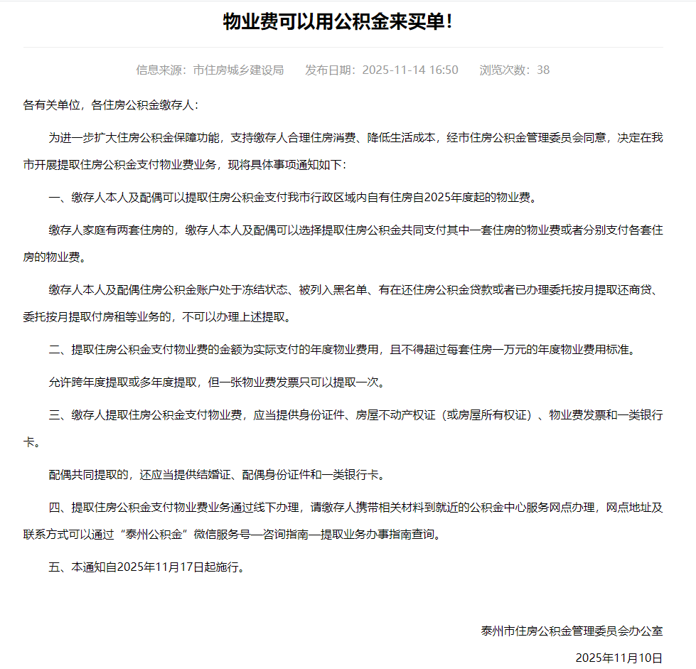
物业费可以用公积金来买单!
根据泰州市住房公积金管理委员会办公室2025年11月10日通知,自2025年11月17日开始,
物业费可以用公积金来买单啦!具体内容如下:
文章来源:
泰州市住建局
标签:
物业管理费
公积金提取
相关内容
暂无资料
江苏众享信息网 zxinfo.net 版权所有 © 2008-2026 Inc.
苏ICP备2023013154-1号
苏公网安备32120202010750号
网站地图
微信客服
微信客服号:jszxinfo
业务咨询
客服热线
0523-86157858
工作时间:8:00 - 18:00
返回顶部
付款方式
×
支付:0.00元